বাংলাদেশের খামার ব্যবস্থার বর্তমান রূপ

বাংলাদেশের খামার ব্যবস্থার বর্তমান রূপ

আজকে আমাদের আলোচনার বিষয় বাংলাদেশের খামার ব্যবস্থার বর্তমান রূপ

বাংলাদেশের খামার ব্যবস্থার বর্তমান রূপ

 

 

বাংলাদেশের বিভিন্ন খামার ব্যবস্থা

বাংলাদেশের বর্তমান খামার ব্যবস্থাগুলো মূলত: দুই প্রকার- (১) ভরণ-পোষণ বা আত্মপোষণ খামার এবং (২) বাণিজ্যিক খামার। এর প্রতিটিই আবার নানা ভাগে বিভক্ত যেটি চিত্র নং-১ এ দেখানো হলো। তবে দেশের সর্বত্র বিস্তৃত যে খামার ব্যবস্থাসমূহ এর সবগুলোই একটি বৈশিষ্ট্য বহন করছে, তা হলো ভরণ-পোষণ খামার। দেশের বিভিন্ন এলাকায় ছোট ছোট বাণিজ্যিক খামারগুলো ছড়িয়ে আছে।

ভরণ-পোষণ খামার

প্রধানত: কয়েকটি অবস্থায় এই খামার ব্যবস্থা দেশে দেখা যায়। যেমন-

১। একক খামার : ফসল, ফল বা পশুপাখির খামার ২। মিশ্র খামার : একত্রে অনেক ধরনের খামার

৩। তৃণভূমির যাযাবর খামার : সাধারণত শূকর পালন করা

৪। স্থানান্তরী খামার : পাহাড় অঞ্চলে ঝুম চাষ, হাওড় অঞ্চলে জিরাত খামার।

বাণিজ্যিক খামার

বাংলাদেশে যেসব বাণিজ্যিক খামার রয়েছে সেগুলি হচ্ছে নিম্নরূপ-

১। ফসল খামার : যেমন- চট্টগ্রাম ও সিলেটের চা বাগান, চট্টগ্রামের রাবার বাগান।

২। পশুপাখি খামার : যেমন- মানিকগঞ্জ, সাভার, ঢাকা, কিশোরগঞ্জ, ময়মনসিংহে দুগ্ধ খামার; গাজীপুর, সাভার, নোয়াখালী, কিশোরগঞ্জে মুরগির খামার।

৩। মাৎস্য : ক) মাৎস্য চাষ : যেমন- উপকূলীয় অঞ্চলে বাগদা চিংড়ির চাষ, ভালুকায় ধানের পরে মাছ চাষ, হাওড় ধান তে গলদা চিংড়ির চাষ ।
খ) মাছ ধরা : যেমন- জলমহালে মিঠা পানির মাছ, বঙ্গোপসাগরে সামুদ্রিক মাছ।

 

মিশ্র খামার ব্যবস্থা

বাংলাদেশের মাটি, বৃষ্টিপাতের ধরন ও আর্থ-সামাজিক অবস্থা মিলে সর্বত্র মিশ্র খামার ব্যবস্থা (Mixed farming systems) গড়ে উঠেছে। ছোট ছোট ভূমিখন্ডে অনেকগুলো উদ্যোগ সমন্বিত করে পারিবারিক শ্রমকে ব্যবহার করে কৃষক উৎপাদন ও আয় বাড়াতে চেষ্টা করছেন। যেমন—এভাবে তারা প্রকৃতির বিরূপতায় ঝুঁকি মোকাবিলা করতে সচেষ্ট।

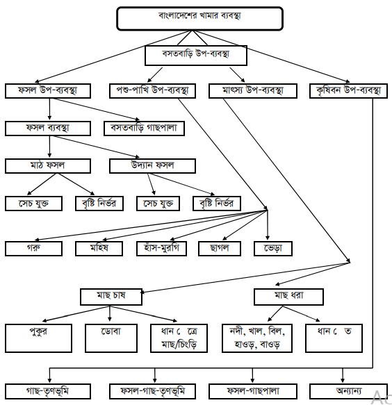
মিশ্র খামার ব্যবস্থায় বাংলাদেশে বিভিন্ন উৎপাদন ব্যবস্থাকে কীভাবে বিন্যাস করা হয় তা চিত্র-২ এ দেখুন। এটি বাস্তবে অসংখ্যভাবে হতেপারে। তবে বুঝার সুবিধার জন্য একটি বিন্যাস করা হয়েছে। এতে দেখা যায় যে, বসতবাড়ি সকল খামারেই রয়েছে অপরিহার্য বৈশিষ্ট্য হিসেবে। নিচে খামার ব্যবস্থার উপ-ব্যবস্থাগুলো (Sub-systems) একে একে আলোচনা করা হলো।

বসতবাড়ি ব্যবস্থা (Homestead systems )

কৃষকের পরিবার, বাড়িভিটা, উঠান, পালানজমি ও জঙ্গল নিয়ে বসতবাড়ি ব্যবস্থা গড়ে উঠে। এখানে সকল খামার কর্মের উৎপাদন ও ভোগের সিদ্ধান্ত গৃহীত ও বাস্তবায়ন পদপে নেয়া হয়। একটি খামারের অস্তিত্বের জন্য বসতবাড়ি ব্যবস্থা অবশ্য প্রয়োজনীয় ।

ফসল ব্যবস্থা (Crop systems )

ফসল ব্যবস্থা মাঠ ফসল ও উদ্যান ফসল এই দুই ভাগে বিভক্ত। এর প্রতিটিই আবার সেচযুক্ত ও বৃষ্টি নির্ভর- এই দুই ভাগে বিভক্ত। বসতবাড়ির গাছপালা ও শাক-সবজী আর একটি ভাগ হিসেবে দেখা যায়।

পশু-পাখি ব্যবস্থা (Livestock system)

পশু-পাখি ব্যবস্থা গরু, মহিষ, ছাগল, ভেড়া ও হাঁস-মুরগি এই পাঁচ বিভাগে বিভক্ত। হাঁস-মুরগি আবার মোরগ-মুরগি, হাঁস ও কবুতর এই তিন ভাগে বিভক্ত।

 

চিত্র : বাংলাদেশের মিশ্র খামার ব্যবস্থার বিভিন্ন উপ-ব্যবস্থা ও উদ্যোগসমূহ

মাৎস্য ব্যবস্থা (Fisheries system )

মাৎস্য ব্যবস্থা মূলত: দুই প্রকার- মাৎস্য চাষ ও মাছ ধরা। মাৎস্য চাষ পুকুর, পিছনের ডোবা ও ধান- মাছ বা ধান-চিংড়ি এই তিন ভাগে বিভক্ত। মাছ ধরা ছোট-বড় জলাশয় (নদী, খাল, বিল, হাওড়, বাওড়) এবং ধান তে মাছ ধরা এই দুই ভাগে বিভক্ত।

কৃষিবন ব্যবস্থা (Agroforestry system )

কৃষিবন বসতবাড়ি, তে ও পতিত জমি এই তিন স্থানেই গড়ে উঠেছে। এর সাথে বিভিন্ন ফসল ও প্রাণীর সংযোগে চার প্রকার কৃষিবন হতে পারে।

বাংলাদেশে খামার ব্যবস্থার রূপ

প্রকৃতপ ে দেশের গ্রামাঞ্চলে বর্তমানে কী ধরনের খামার ব্যবস্থা গড়ে উঠেছে তার বাস্তবতা আলোচনা করা যাক। ইতোমধ্যেই আমরা জেনেছি পরিবেশগত অবস্থান, কৃষকের চাহিদা ও প্রাধান্য এবং তাঁর দতা, জ্ঞান ও অভিজ্ঞতার নিরিখে সম্পদ অনুসারে খামার ব্যবস্থা সমন্বিত হয়। তাই একই গ্রামের একই বাড়ির বিভিন্ন কৃষক বিভিন্ন খামার ব্যবস্থা গড়ে তুলতে পারেন।

আর ভিন্ন পরিবেশের গ্রাম হলে এগুলি আরও ভিন্নতর হবে। দুটি কৃষি পরিবেশ অঞ্চলের দুটি গ্রামের সকল কৃষকের মধ্যে কী কী খামার ব্যবস্থা গড়ে উঠেছে সেগুলো সারণী-১ ও ২-এ দেখুন। প্রথম গ্রামটি মাঝারি উঁচু এলাকায় বন্যামুক্ত অঞ্চলে অবস্থিত বলে বছরে তিনবার ফসল উৎপাদন করা যায়। এগুলোর মধ্যে ফসল, পশুপাখি ও মাৎস্য উদ্যোগ সমন্বয়ে খামার ব্যবস্থা প্রায় সমান।

 

দ্বিতীয় গ্রামটি খুবই নিম্ন এলাকায়, বছরে ৬ মাস গভীর বন্যায় ডুবে থাকে এমন অঞ্চলে অবস্থিত বলে বছরে মাত্র একবার ফসল উৎপাদন করা যায়। এখানে খামার ব্যবস্থার মোট সংখ্যা ১৬টি (সারণী ২)। এগুলোর মধ্যে পশু-পাখি সমন্বয়ে খামারব্যবস্থা ফসল সমন্বয়ের চেয়ে বেশি। এমনিভাবে দেশের বিভিন্ন কৃষি পরিবেশ অঞ্চলে বিভিন্ন খামার ব্যবস্থা গড়ে উঠেছে।

প্রতি বছর আবার খামার ব্যবস্থা সমন্বয় বা সম্পদের দিক থেকে পরিবর্তিত হয়। তাই বলা চলে খামার ব্যবস্থা পরিবর্তনশীল বা গতিশীল।

Leave a Reply

Your email address will not be published. Required fields are marked *